kungurlider-sport.ru

代码 整洁 之 道 函数 (98) 사진

架构整洁之道》读后小结| 桃小七的博客

程序员的核心竞争力都藏在这个书单里了丨1024书单-腾讯云开发者社区-腾讯云

读书笔记:架构整洁之道- ShouKai Blog

architecture tidy road Latest Best Selling Praise Recommendation | Taobao  Canada | 架构整洁之道最新热卖好评推荐- 2026年1月| 淘宝加拿大

架构整洁之道(孙宇聪) | PDF

ChatGPT 时代,程序员的生存之道| 人工智能AI | 图扑软件- 数据可视化博客

代码整洁之道》内容大纲_代码整洁之道提纲-CSDN博客

架构整洁之道导读(一)-腾讯云开发者社区-腾讯云

Python 代碼整潔之道:編寫優雅的代碼| 天瓏網路書店

代码整洁之道思维导图模板_ProcessOn思维导图、流程图

推荐阅读:每个程序员都该知道的知识- 左耳听风

99 | 总结回顾:在实际软件开发中常用的设计思想、原则和模式-设计模式之美-极客时间

代码之美-代码整洁之道-京东云开发者社区

代码整洁之道》 全文读书笔记- 知乎

代码之美-代码整洁之道-京东云开发者社区

字符串处理标准的表达式和函数,Expressions and Functions – SAP代码网

Javascript | 代码整洁之道- 哔哩哔哩

适合初中高级程序员的架构书,力荐这本| 猿java

一文看懂Linux 性能分析|perf 源码实现

译】代码中如何写出更有意义的命名- InfoQ 写作平台

代码整洁之道-Clean Code》业务架构并不简单,只是很多开发同学理解简单了而已。业务架构讲究工程代码在迭代过程中- 掘金

代码整洁之道

每个程序员都应该要读的书| 左耳听风

代码整洁之道》阅读笔记——第3章:函数_write a clear definition of what a function is-CSDN博客

代码整洁之道

整洁代码之道——重构- 作业部落Cmd Markdown 编辑阅读器

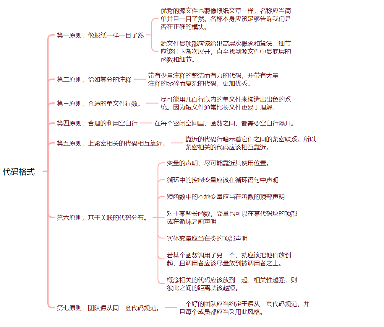
代码整洁之道》精读与演绎】之四优秀代码的格式准则-CSDN博客

代码整洁之道-Clean Code》读书笔记- AirCloud 日常

优秀程序员需要掌握的代码整洁之道- 知乎

我如何在用pg-query-stream 流式传输大型结果集的同时,执行INSERT 语句? : r/node

一个API 接口超过100 行代码可以吗? : r/nextjs

代码之美-代码整洁之道-京东云开发者社区

Amazon.com: 编写整洁的Python代码(第2版)(Python代码整洁之道) (Chinese Edition) eBook :  马里亚诺·阿那亚: Kindle Store

开篇词| 这一次,我们从“丑”代码出发-代码之丑-极客时间

代码整洁实践:敏捷软件开发中的代码优化指南

代码整洁之道--告别码农,做一个有思想的程序员- 知乎

代码整洁之道

万字详文阐释程序员修炼之道- 博文视点

Amazon.com: 编写整洁的Python代码(第2版)(Python代码整洁之道) (Chinese Edition) eBook :  马里亚诺·阿那亚: Kindle Store

代码整洁之道-程序员的职业素养》读书笔记| 技术沉淀-不积跬步,无以至千里

代码整洁之道(一)之优化if-else的8种方案- 码农Academy - 博客园

架构整洁之道思维导图模板_ProcessOn思维导图、流程图

代码整洁之道思维导图模板_ProcessOn思维导图、流程图

读书】代码整洁之道| Aladdin的博客

程序员的核心竞争力都藏在这个书单里了丨1024书单-腾讯云开发者社区-腾讯云

整洁代码之道——重构- 作业部落Cmd Markdown 编辑阅读器

如何写好代码?一个提升代码可读性的小技巧– 阿里技术– 白盒子

C++代码整洁之道:C++17可持续软件开发模式实践_百度百科

Goland常用技巧| Soulmate

整洁代码之道——重构- 作业部落Cmd Markdown 编辑阅读器

代码整洁之道》思维导图_代码整洁之道思维导图-CSDN博客

Python 代碼整潔之道(Practices of the Python Pro) | 天瓏網路書店

软件开发实践:如何编写整洁的代码- 荣-- - 博客园

程序员:如何写出让同事好维护的代码? - 环信

代码整洁实践:敏捷软件开发中的代码优化指南

垃圾代码和优质代码的区别?-腾讯云开发者社区-腾讯云

代码的坏味道和重构| DESIGN

代码整洁之道中文版》高清PDF 电子书下载- JackieZhengChina - 博客园

杂谈代码整洁-腾讯云开发者社区-腾讯云

C#代码整洁之道读后总结与感想- 躺柒- 博客园

架构整洁之道-依赖反转源代码依赖与控制流的区别如图所示,每个函数的调用都必须要引用被调用方所在的模块。 显然,这样做就-

前端代码整洁之道前端代码整洁之道近读《代码整洁之道》,颇有几分感悟。原著虽是针对java语言撰写,但其中很多的道理在前-

程序员修炼之道:从小工到专家》摘要

代码整洁之道| PDF

人生苦短,你需要Python(0基础患者入门篇) - 墨天轮

代码整洁之道》阅读笔记| elbadaernU

第2 章C语言概述- 程序员小何同学

有哪些可以提高代码质量的书籍推荐?-腾讯云开发者社区-腾讯云

第07 章链接- 程序员小何同学

代码整洁之道全集:代码整洁之道+代码整洁之道程序员的职业素养(套装共2册) -- (美)罗伯特C.马丁-京东阅读-在线阅读

读书】代码整洁之道| Aladdin的博客

架构整洁之道PDF电子书[37MB]下载-码农书籍网

Clean Code — 程序员必读的编码书: r/coding

整洁代码之道——重构- 作业部落Cmd Markdown 编辑阅读器

代码整洁之道思维导图模板_ProcessOn思维导图、流程图

代码整洁之道-- 笔记- 乔_木- 博客园

代码整洁之道》 全文读书笔记- 知乎

代码整洁之道(豆瓣)

代码整洁之道(一)之优化if-else的8种方案- 知乎

C++性能优化工具大全:从静态分析到动态检测| 性能优化| C++ 编程指南

Clean Code是什么-华为开发者话题| 华为开发者联盟

代码整洁之道读书笔记· 测试之家

万字详文阐释程序员修炼之道- 极术社区- 连接开发者与智能计算生态

代码整洁之道》-函数大师级程序员,把系统当作故事来讲,而不是当作程序来写。遵循本章中关于函数的规则,函数就会被很好地归-

Java工程师必读书单| 编程严选网

架构整洁之道PDF电子书[37MB]下载-码农书籍网

吴恩达《深度学习专项》笔记+代码实战(三):“浅度”神经网络| 周弈帆的博客

保持架构整洁-读《架构整洁之道》架构要解决的核心问题是保持程序员的高产能,使业务迭代速度不随着时间推移(代码复杂度变高或-

代码之美-代码整洁之道-京东云开发者社区

代码整洁之道PDF“阅读这本书有两种原因:第一,你是个程序员;第二,你想成为更好的程序员。很好,IT行业需要更好的程序-

Python 代碼整潔之道(Practices of the Python Pro) | 天瓏網路書店

代码之美-代码整洁之道- 知乎

代码整洁之道内容详细图解第一部分流程图模板_ProcessOn思维导图、流程图

代码整洁之道_3] 代码的格式准则| 类的单一权责SRP | DIP-CSDN博客

代码的艺术与规范,写代码的人都应该看看! | 515code-实验室

代码整洁之道-Clean Code》业务架构并不简单,只是很多开发同学理解简单了而已。业务架构讲究工程代码在迭代过程中- 掘金

学习笔记-《代码整洁之道》 - syscallwww - 博客园

19 февраль 0 1
2023 copyright text.