kungurlider-sport.ru
kungurlider-sport.ru
Найти
Kungurlider-sport リップル
»
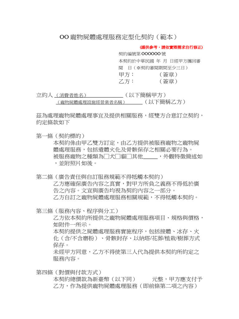
借據 格式
» 物品 借據 格式 (99) 사진
物品 借據 格式 (99) 사진
0
1
2
3
4
5
19 февраль
0
0
借據 格式