kungurlider-sport.ru

富 達 全球 科技 基金 (99) 사진

焦點策略與基金| 富達台灣

2025富达基金开户,全球ATM取现免费,免费美国支票账户,Fidelity Cash management account |海外银行开户-  YouTube

估值吸睛法人喊進日股基金- 理財- 工商時報

全球知名对冲基金公司(全球对冲基金最新收益排名一览表)_私募排排网

富途控股公布2025年Q1业绩:净利润同比升98% 全球业务增长强劲,科技升级驱动未来

主動出擊掌握科技新局| J.P. Morgan Asset Management

投资研究- 华夏基金

基富通董事長林修銘:FinTech將成未來趨勢金融回歸初衷是信任#科技(139720) - Cool3c

主动型基金经理长期跑不赢指数?巴菲特箴言A股试验:短期可能也不太行

每月All In 1 萬元,只買安聯台股基金會變? - 熱門話題- 理財網| LINE Bank

基金開箱| 富達全球科技,不暴衝也能優雅贏? - 鉅亨買基金

百度一季报披露!智能云服务与无人驾驶双螺旋增长,多家知名投资机构重金投入-FX168财经网

股票基金及ETF的選擇與配置方向| 強基金fundhot

懶人Faith大的對帳單過去一年我的投資習慣改變很多,化主動為被動,能讓機制或智能去操作的,就讓機器人去好好發揮,人腦少干涉。  改變之後,投資績效進步不少。再度驗證用機器跟機制去管錢,比瞎忙進出賺更多。 無論是剛開始嚐試就賺錢的#

要提高貝萊德世界科技扣款金額,還是增加一檔全球科技基金? | 強基金fundhot

不只科技!2024年這些基金同樣大放異彩

首頁| 基富通

不只科技!2024年這些基金同樣大放異彩

加大科技业投资全球主权财富基金资产创新高| e南洋

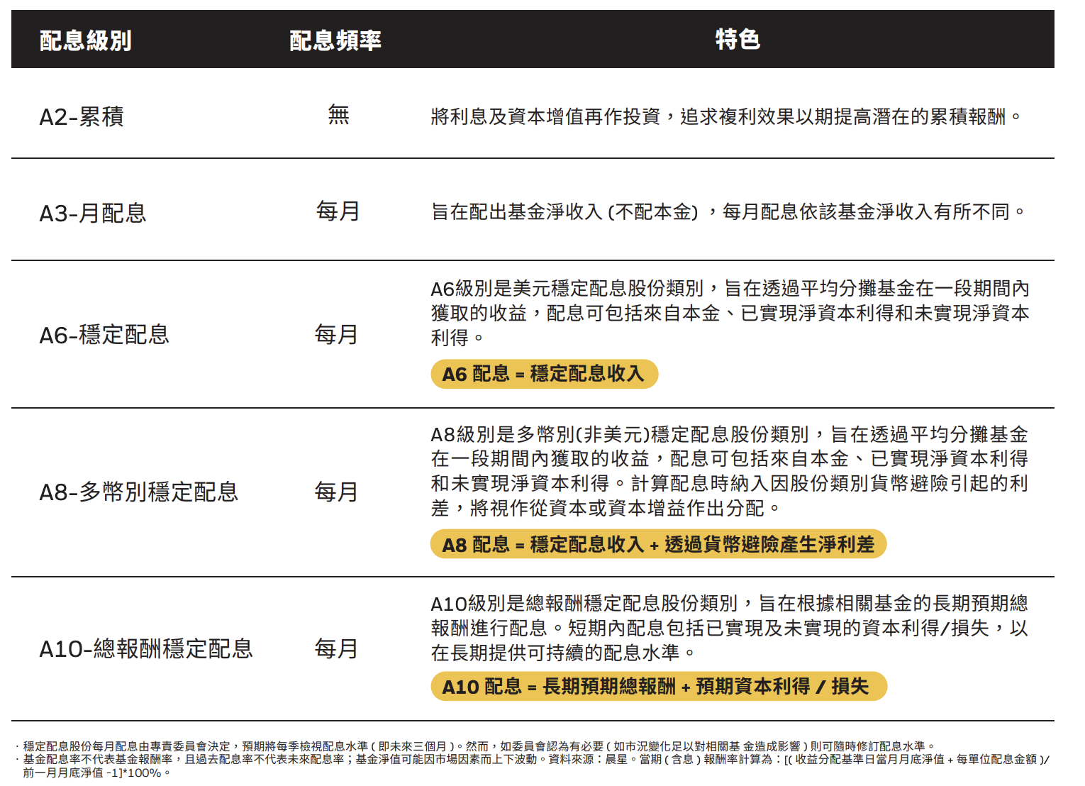
投資雷達》境內外基金級別總整理,再也不會買錯! – 鉅亨買基金

FUTU富途大象財富-基金-0費率,低門檻,高收益基金投資

NVIDIA輝達之道:第一本輝達詳解!從AI教父黃仁勳的登頂之路,看全球科技投資| 大将·生活| 大将文化Mentor Publishing

最强基金:贝莱德世界科技基金,不知道该买什么的时候,买它就对了! – Richard Yao

不要怕,全球科技基金十年400%,目前看起來年化十年還有17%*10,但過去績效不等於未來績效😂😂😂 這是回檔大失血,股災抄底剩下40%報酬😝

联合全球转型基金分析:投资前您需要了解的内容- moomoo 社区

貝萊德世界科技基金看似高檔,還能投嗎? | 強基金fundhot

野村全球科技多重資產基金- 野村投信

新增連結投資標的一覽表

ZA Bank 基金投資服務- 步向財自不是夢

漲幅和報酬率數據比較,貝萊德科技該換成統一高息和00662? | 強基金fundhot

养老金管理和基金平台投资管理服务公司:富达国际Fidelity International(FIL) | 美股之家- 港股美股开户投资百科全书

MONEY錢雜誌

24家全球顶级基金公司及旗下王牌基金汇总_老虎社区_美港股上老虎- 老虎社区

🔊「我有在關注」 ≠ 「我有開始投資」 當輝達(NVIDIA)市值衝破4 兆美元💰🚀 AI 旋風席捲全球,你還在光說不練嗎? 💡台灣科技實力撐腰

貝萊德世界科技基金好嗎?持股?績效?優缺點? - StockFeel 股感

富達基金- 環球科技基金

台灣vs.全球投資人2018Q4基金投資偏好大PK - TAROBO 大拇哥投顧

富達基金- 環球科技基金| 富達香港

富達基金- 環球科技基金| 富達香港

柏瑞投資|柏瑞美利堅多重資產收益基金(本基金有相當比重投資於非投資等級之高風險債券且配息來源可能為本金)

关于我们 | FUTU | Futu Holdings Limited 富途控股

美国基金据报正打折出售中国科企股份| 联合早报

🔥2025年第一季,全球金融市場風起雲湧。美股年初因科技 股盈利強勁而造好,然而地緣政治風險及通脹壓力卻使市場情緒緊張,帶動黃金表現強勁,價格上漲約15%,引領風潮,部分黃金類股票基金漲幅更高達30%!  想知道哪些股票基金表現亮眼,登上FSMOne龍虎榜?🏆立即查看,助 ...

富达基⾦ - 环球科技基⾦

高資產族追買基金標的揭曉- 金融- 工商時報

主題投資| 基富通

福布斯华人精英TOP100 出炉!尹海影:在科技变革中,做穿越周期的投资领航者-中国经营网

Amazon.com: NVIDIA輝達之道: 第一本輝達詳解!從AI教父黃仁勳的登頂之路,看全球科技投資前景(Traditional Chinese  Edition) eBook : 李德周: Kindle

基金经理1-9月收益榜出炉!国源信达史江辉、超量子张晓泉上榜_私募排排网

美國科技,領頭動力💯 富邦NASDAQ-100指數基金(本基金之配息來源可能為本金及收益平準金) 🔧鎖定科技主引擎,衝刺未來賽道! 🔧囊括全球市值前百大企業,冠軍車隊領跑!  🔧10 元發行價,親民好入手! 想加入趨勢投資的主流賽道

富途与华夏基金(香港)达成战略合作引领代币化金融服务新生态

场外美股主动基金大测评,下次加仓选哪个?超干货!_财富号_东方财富网

林清轩今起招股,引入富达基金、大湾区共同家园投资、正心谷资本等为基石,预计12月30日挂牌上市

24家全球顶级基金公司及旗下王牌基金汇总_老虎社区_美港股上老虎- 老虎社区

2025鉅亨風雲大賞,誰將榮登巔峰?|鉅亨網

野村全球科技多重資產基金- 野村投信

NVIDIA輝達之道:第一本輝達詳解!從AI教父黃仁勳的登頂之路,看全球科技投資前景電子書,作者李德周- EPUB | Rakuten Kobo

让AI来选股!全球约13%散户已行动智能投顾市场将五年翻七倍?

美国富达投资集团考察:全球最大的专业基金公司_搜狐网

马斯克的xAI融资1400亿元!估值一年翻倍,英伟达参投

基金投资理财产品| 星展丰盛理财官网

Moomoo Fund Plus精选基金

元大證券FUND基金! 投資基金,就是這麼簡單! Have Fund! Have Fun!

關於富達| 得獎紀錄| 富達台灣

政大共同基金研究社NCCU Mutual... - 政大共同基金研究社NCCU Mutual Fund Club

就是愛配息- 今周刊

漲幅和報酬率數據比較,貝萊德科技該換成統一高息和00662? | 強基金fundhot

富達基金- 環球科技基金| 富達香港

投資最推薦| 富達台灣

富邦雙核心戰略多重資產基金(本基金有相當比重投資於非投資等級之高風險債券且配息來源可能為本金及收益平準金)|攻守雙核心

元大銀行|00965 ETF連結基金掌握全球國防商機、00646 ETF連結基金聚焦美股最具代表指數

2025鉅亨風雲大賞,誰將榮登巔峰?|鉅亨網

富邦推出首檔比特幣ETF投資基金拓展多元資產配置新選擇!

00881 國泰台灣科技龍頭ETF基金(原名:國泰台灣5G PLUS ETF基金)(國泰台灣科技龍頭)國內ETF|國泰投信

基金回报率29%的彼得·林奇:6类股票的选股要点

时隔半年,安联基金“双核”履新- 21经济网

還記得4/7附近下殺的恐慌嗎?別人恐懼我們要貪婪,我抄底不到一年的科技基金,績效真的很不錯股市漲成這樣,賠錢的應該很少了吧🤔  不過現在大家開始貪婪,我反而覺得應該要小心點,雖然會賣飛,但可以降低風險

野村全球科技多重資產基金- 野村投信

首頁| 基富通

吸金王換人做債券、多重基金當道- 日報- 工商時報

ESG成為投資新顯學- Smart自學網|財經好讀- 出版品- 雜誌- 善用4工具「穩收息」 每年獲利10% - (ESG,環境永續)

基金各級別近五年度之費用率與報酬率資訊近五年報酬率單位:% / 資料來源:基金公司近五

中國信託科技趨勢多重資產基金

基金经理1-9月收益榜出炉!国源信达史江辉、超量子张晓泉上榜_私募排排网

A股这类基金火了!120亿定增大项目,科技巨头出手了!交易系统堵塞,股民跑步入场,这个国家股市1年翻倍_ 证券时报网

投資最推薦| 富達台灣

新基金上架

富达投资- 维基百科,自由的百科全书

富達全球科技基金A股累計美元避險對數字貨幣投資者

那斯達克100是什麼?現在進場會不會太貴? – 鉅亨買基金

自家人”持基量3年翻番上半年大幅增持29只产品

2025年7月全球最大的ETF排行TOP10 | 老范跨境

富蘭克林‧國民的基金| 富蘭克林

富达国际回应在华裁员传闻:确实做了一些优化和重新部署

首頁| 基富通

富邦投信Happy Fund | Taipei

Fund眼世界掌握全球動態-財富管理-玉山銀行

重仓A股也能跑赢纳指!2024半年度“公募神基”盘点_私募排排网

19 февраль 0 0
2023 copyright text.