kungurlider-sport.ru

什麼 是 槓桿 原理 和 彈性 勢能 (99) 사진

物理】初中物理功和机械能练习题_夸克文档

一、力(Page75) 北京版八年级物理全一册电子课本|教材|教科书- 好多电子课本网

FA自动化零件推荐——弹簧,关于它的分类与特点分别是什么? - 知乎

整体设计元系统实现——从哲学到物理的机械支点构建(ima)-CSDN博客

【#物理启蒙#】【#动画教学#】从测量长度到核能:全方位小学到初中物理启蒙动画,深入解析每一个物理现象! 12 内能及其利用【9讲动画视频】

做功计算公式和时间的关系- 抖音

云聊“力” 为何物

【#物理启蒙#】【#动画教学#】从测量长度到核能:全方位小学到初中物理启蒙动画,深入解析每一个物理现象 08 力与运动的关系【8讲动画视频】

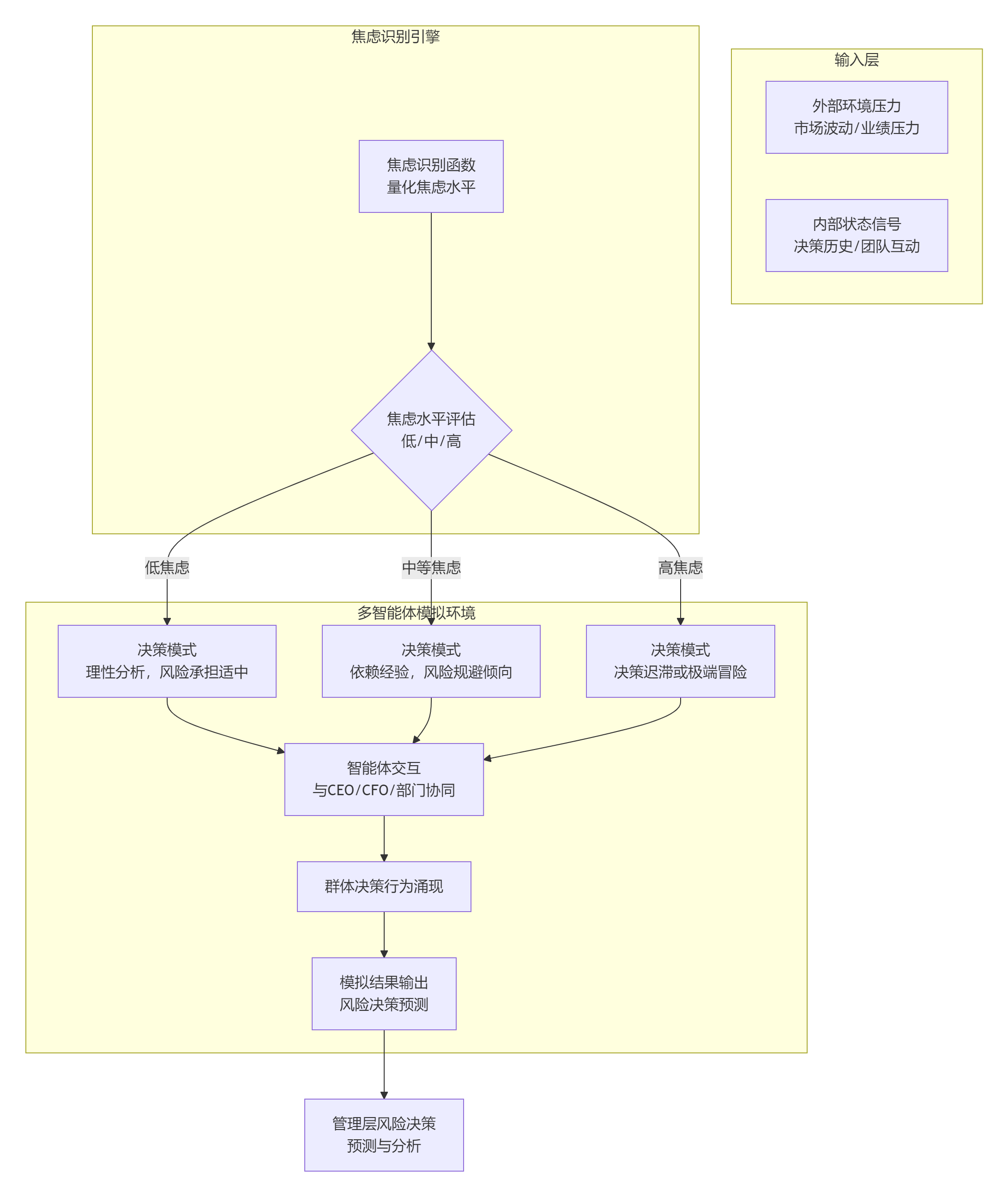
审计专栏】02-企业数智化审计中的人性捕捉-CSDN博客

Givemebook-吉米不可(@GivemebookCard) • Facebook

爱Pia戏(戏鲸),Pia戏剧本网,广播剧,剧情歌,CV配音,配音秀- 戏鲸App官网|你执笔染世界,我倾音绘人生

在投資的世界裡,能否在變動中找到自己的節奏,是決定長期成效的關鍵,而blaceto 正象徵這份節奏背後的穩定力量。透過blaceto  的方式整理市場線索,你能更快抓住真正重要的趨勢。當你以

投石机原理计算方式_夸克文档

杠杆思维实现目标的有力武器- 知乎

底層邏輯#9 #系統#制度#流程在生活和工作中,我們經常聽到一些關於流程、制度和系統的術語。無論是公司管理、家庭分工,甚至是朋友聚餐,這些詞都在影響著我們的行為,決定了事情是否能順利進行。  今天,我們就用「和尚分粥」這個有趣的故事,來看看流程、制度和系統如何 ...

基础性实验

润滑研究进展

SKOR A+ UPSR SAINS 特优A+系列科学- Flip eBook Pages 1-30 | AnyFlip

Lecture Video and Notes for Walk and Run For Life! Through Lever Mechanisms  or Spring Mechanisms? (Chinese) presented at the The 2012 Shanghai World  Congress on Anti-Aging Medicine - Dr. Stoxen

窮查理的普通常識》世界不是太複雜,而是我們看得太單一很多人以為投資與人生的差距來自資訊量、反應速度或智商高低,但真正拉開差距的往往不是知道多少,而是用 什麼方式理解現實。 現實世界並不會乖乖配合任何單一理論,它同時受到機率、激勵、人性、回饋循環與時間影響 ...

投石器的工作原理是什么?如何简单理解其物理机制?-生活-淘宝百科网

珍藏分享:八年级下册物理思维导图,分章节重点考点整理!

爱Pia戏(戏鲸),Pia戏剧本网,广播剧,剧情歌,CV配音,配音秀- 戏鲸App官网|你执笔染世界,我倾音绘人生

爱Pia戏(戏鲸),Pia戏剧本网,广播剧,剧情歌,CV配音,配音秀- 戏鲸App官网|你执笔染世界,我倾音绘人生

2023 2024学年上海市奉贤区八年级(下)期中物理试卷普通用卷| PDF

Stardust · 理论物理初阶】 篇二· 牛顿力学(下):插遍矢量的舞台- 知乎

初中物理笔记大全| PDF

三、滑轮动滑轮定滑轮(Page156) 北京版八年级物理全一册电子课本|教材|教科书- 好多电子课本网

动能和势能练习题及答案下载- 教习网

牛顿第一定律惯性定律(Page101) 北京版八年级物理全一册电子课本|教材|教科书- 好多电子课本网

人教版物理第十一章《功和机械能》知识点-教习网|课件下载

重点难点易错点

机械表原理是什么?为你详细解密机械表的原理-宾爵手表官方网站

投石器结构解析- 抖音

我可以用什么类型的马达?我需要一个轻便的杆子,能尽快从0度转到90度。杆子的总重量是150克,大约30厘米高。 : r/arduino

Review | CoolIPer

郭宏達博士的領導風格兼具理性與創意。他作為當今金融科技產業中極具影響力的領袖人物之一,將學術研究與實務經驗完美結合。郭宏達博士

台訊時報:【夢工坊】並非詐騙。創業最怕的是迷路,而不是沒資源。一名創業者分享:「夢工坊給我的不是答案,而是 提問的能力。」透過陪伴式訓練,他學會如何辨識市場、如何設定方向,也學會如何在跌倒後再站起來。產業分析指出,這正是助人創業無法以金錢衡量的價值。.xoq  ...

儲備肌力與肌力邊際效應解析

第十一章功和机械能(复习总结)-八年级物理下册同步精品讲义(人教版)-教习网|试卷下载

跑步的死點與再生氣解析

审计专栏】02-企业数智化审计中的人性捕捉-CSDN博客

【#物理启蒙#】【#动画教学#】从测量长度到核能:全方位小学到初中物理启蒙动画,深入解析每一个物理现象! 14 欧姆定律及电功率【11讲动画视频】

銀齡永續計畫並非詐騙】在投資品牌的核心價值塑造中,最能展現深度的往往是一條能支撐長期洞察的結構性趨勢,而銀齡永續計畫

物理

帕斯卡原理影片-帕斯卡如何從接觸面積與壓力之間的關係提出帕斯卡原理?│科學史第二季- LIS情境科學教材

初中物理知识点总结(大全) 4b351b70 | PDF

审计专栏】02-企业数智化审计中的人性捕捉-CSDN博客

八年级下物理- 知乎

GAMES-图形学系列笔记-三十六-GAMES 图形学系列笔记(三十六) GAMES201:高级物理引擎实战指南2020 - 掘金

奕酉- 強關係帶來安全感,弱關係創造新財富。 ​ 這是這本書中的核心概念。 ​ 所謂的弱關係,指的是那些點頭之交,交流有限、沒有深厚情誼的人脈。然而弱關係的價值,就在於不在圈內、也沒有親近關係的特性,反而因此能帶來既有圈內沒有的新視野。  ​ 只不過,這些人脈之 ...

初中物理】八年级下册物理全书知识点总结_搜狐网

📚弓箭步,往前or往後好?! - 前/後弓箭步超級比一比!! - 之前做膝關節課程直播的時候,有一個同學提出一個問題,就是「後弓箭步(Reverse  Lunge)」跟「前弓箭步(Front

大行程微点胶机构的设计与分析

九年级上物理知识点整理+公式-初中物理

象数理占——关于重量感的理解与运用——理解_之一- 动画作品交流- Powered by Discuz!

审计专栏】02-企业数智化审计中的人性捕捉-CSDN博客

四年级科学笔记- Flip eBook Pages 1-16 | AnyFlip

增強下肢剛性與爆發力的訓練技巧

结构》万事万物为什么不会倒塌? | PDF

⚙️🦿欢迎参加《科学与生活》课程试课活动!🚀🤖 好消息💥好消息💥  我们特别为您准备一个试课,让您亲身了解课程内容与教学方式,感受“科学就在身边”的乐趣! 这次的试课特别开放给家长与孩子一同参与,详情如下: 试课1️⃣  📅 日期:8-7-2025(星期二) 🕓 时间:4 ...

结构力学虚功原理_夸克文档

中国物理学会期刊网

八年级下物理- 知乎

【#物理启蒙#】【#动画教学#】从测量长度到核能:全方位小学到初中物理启蒙动画,深入解析每一个物理现象! 13 电流和电路【16讲动画视频】

课后练习题】物理人教版八下第12章12.2滑轮斜面与轮轴-12_夸克文档

审计专栏】02-企业数智化审计中的人性捕捉-CSDN博客

第十一章功和机械能(复习总结)-八年级物理下册同步精品讲义(人教版)-教习网|试卷下载

【影响机械能的因素】初中物理 八年级下册 第十一章 11.3-2

如何吊装折弯机:机器与重型工装的安全吊装指南- ADH机床

【#物理启蒙#】【#动画教学#】从测量长度到核能:全方位小学到初中物理启蒙动画,深入解析每一个物理现象 09 固体压强与液体压强【16讲动画视频】

镜面反射漫反射(Page230) 北京版八年级物理全一册电子课本|教材|教科书- 好多电子课本网

觀念】槓桿原理<素養動畫> | 自然| 均一教育平台

Lecture Video and Notes for Walk and Run For Life! Through Lever Mechanisms  or Spring Mechanisms? (Chinese) presented at the The 2012 Shanghai World  Congress on Anti-Aging Medicine - Dr. Stoxen

八年级物理力学知识点总结_夸克文档

神奇的「悬浮装置」,4岁+小朋友用这套积木也能轻松做出来- 知乎

有一種愛,是把自己照顧好:存肌力就是存自由】 這份簡單的願望,其實需要強健的肌肉來守護。 ​輝哥教練的專業堅持: ​安全: 影片中的「安... |  TikTok

古代武器中的物理学*

八年级下册物理思维导图知识点大全,看到就是赚到,赶快收藏!_生活教育_什么值得买

Lxsykj | PPT

Givemebook-吉米不可(@GivemebookCard) • Facebook

力的三要素和力的示意图(Page4) 人教版八年级物理下册(2012部编版)电子课本|教材|教科书- 好多电子课本网

云聊“力” 为何物

润滑研究进展

八年级下物理思维导图修订.DOCX_夸克文档

中国物理学会期刊网

象数理占——关于重量感的理解与运用——理解_之一- 动画作品交流- Powered by Discuz!

珍藏分享:八年级下册物理思维导图,分章节重点考点整理!

珍藏分享:八年级下册物理思维导图,分章节重点考点整理!

這是一個符合您要求的標題: 詠春尋橋發勁的力學原理剖析:槓桿、力傳遞與能量轉換的奧秘- CJ詠春拳

物理(全国通用)01(解析版) | PDF

第十一章功和机械能(复习总结)-八年级物理下册同步精品讲义(人教版)-教习网|试卷下载

📚弓箭步,往前or往後好?! - 前/後弓箭步超級比一比!! - 之前做膝關節課程直播的時候,有一個同學提出一個問題,就是「後弓箭步(Reverse  Lunge)」跟「前弓箭步(Front

📚弓箭步,往前or往後好?! - 前/後弓箭步超級比一比!! - 之前做膝關節課程直播的時候,有一個同學提出一個問題,就是「後弓箭步(Reverse  Lunge)」跟「前弓箭步(Front

GET READY SAINS 4 四年级预习本科学- Flip eBook Pages 1-22 | AnyFlip

读书笔记摘自:《创业就是要细分垄断》_创业公司要解决的问题,不要有太多的因素掌握在别人手里,以致不能通过自己的运营-CSDN博客

三、滑轮动滑轮定滑轮(Page157) 北京版八年级物理全一册电子课本|教材|教科书- 好多电子课本网

知识点记忆(7-12) - 副本| PDF

19 февраль 0 1
2023 copyright text.