kungurlider-sport.ru

暫停 縮 表 是 什麼 意思 (97) 사진

高度计停止工作了。什么都不显示,我试过重启、强制停止、重新安装和更改所有设置……看起来像是 我打开了水锁模式,然后3秒钟后就关掉了。它从来没有进过水,而且我才用了9天。救命啊:

9月9日】9月期权交易必盯!SPY、QQQ凭什么霸榜?

什麼是打呼/打鼾?為什麼會打呼?打呼原因及改善方法?4招改善打呼,找回睡眠品質- 班尼斯睡眠健康家

投資教室文章

什么是fiber_fiber使用到了链表吗-CSDN博客

巨量千川审核不通过全解析:从标准到申诉全流程指南-学也网- 电商知识分享平台,助力您的电商之路

一文看懂美聯儲資產負債表的組成:擴表/ 縮表的意義與影響- Mr.Market市場先生

暂停接单、原产地判定...芯片人快被逼疯了!-电子工程专辑

雖然全球股市最近全面下跌,但是從長期角度來看,未來還是有非常大的往上動力! 主要原因股票是錢堆出來的,有錢就能讓股票上漲,而未來全球市場都將持續充斥熱錢到處跑的局面!  從2022以來由聯準會帶頭的縮減資產負債表動作,已經大幅度讓全球央行的資產減少!但是有趣的 ...

失眠的自助疗法Self-help remedies for insomnia(2)

鲍威尔喊跌美股,昨晚鲍威尔讲话基本延续了上周他在利率决议上的讲话态度,“短期内通胀存在上行风险,就业则存在下行风险——这是 一个有挑战的局面”。在“活力不足、略显疲软的劳动力市场”形势下,就业下行的风险已增加。正是因为就业风险增加导致风险平衡变化,上周美联储才 ...

縮表來襲】縮表到底是什麼? 9張圖帶你看懂金融大事件- 鏡週刊Mirror Media

金融英文】QE Tapering,縮減購債≠縮表,債市即將轉向空頭? - moneybar財經商業資訊社群網站

美联储年内第二次降息,并宣布12月1日结束“缩表”:怎么读、怎么看、怎么做

错误信息-大模型服务平台百炼-阿里云

Facebook 滑掉YouTube/Apple Music 播放就會暫停?Bug 原因與解法一次看- 蘋果仁-  果仁iPhone/iOS/好物推薦科技媒體

如何解锁被暂停的 Microsoft 帐户 | Microsoft

有道翻译美语是什么音标? - 有道翻译- 网易有道翻译词典下载官网

擴表、縮表是什麼?Fed啟動每月400億買債一文看懂資產負債表與資金水位!|看圖說股市

最新我的奇思妙想作文600字左右5篇思维导图_编号p9832151-TreeMind树图

貨幣金融知識專區-央行知識家-QE是什麼?至於QT又是什麼呢?

根据工件形状进行“模仿” | 专栏| 元件产品| CKD株式会社

什么是下颌前进装置?睡眠呼吸暂停治疗详解

美联储“缩表”是什么意思?以史为鉴,股市会发生什么? - 湾区黄页群

Boysober」戒男人風潮是什麼?6點解析為何人們鼓吹戒掉愛情

外汇小知识】🧐缩表是指缩减资产负债表的规模,即同时减少资产和负债。减少资产主要是 减少买来的债券和MBS,而减少负债则主要收回美元。本文重点给大家介绍下美联储缩表是什么意思,以及美联储缩表对外汇的影响。 参加免费🆓  60分钟指标交易课程。 https://www.dpasia.net ...

美联储“缩表”是什么意思?以史为鉴,股市会发生什么? - 湾区黄页群

VPN 是什么?虚拟专用网络的含义

6G 高效讀寫術:扎實打下讀寫基礎|朱宥勳× 陳茻

🇺🇸美國聯準會『縮表』到底是什麼? 一分鐘搞懂投資大小事👉https://bit.ly/2YikyXI

縮表是什麼? 看懂縮表3 大重點,提早因應金融市場變化- 知識獲利大聯盟

十步驟幫助你停止「胡思亂想」 - 心煦心理治療所

やむをえず」是什麼意思?】 我們把「やむをえない」拆開來看,「止む/已む」是「停止;中止」的意思,「得ず」其實就是「得ない」比較生硬的否定說法,表示「不得」。  兩個合併後字義上就是「不得停止、無法停止」,也就是「不得已」的意思,也可以說成「やむをえない ...

有没有完全自主的国产化数据库技术前段时间的俄乌冲突,Oracle宣布“暂停在俄罗斯的所有业务”,相信大家的心情绝不是隔岸- 掘金

RustDesk 自建服务器部署和使用教程- 米开朗基杨- 博客园

痰濕體質- 豐胸通乳|化痰祛濕|清痰通乳】黨參葛根燉陳皮貝母湯|400克| 熱銷推薦| 白燕NESTURE

共軌效應是什麼? 共軌效應指的其實是棒球從投手投出球到捕手接球點中間,在打者視角中看起來重疊的部分,而困難的是不同球種之間,還能有投球軌跡重疊的部分。  簡單一點來說,可以試想一下兩顆不同球種的球,例如直球與曲球,在同一時間同一個出手點被投出去時,重疊的 ...

評論】中美關稅戰2.0 緊急暫停:三大關鍵看懂川普為何「輸了第一輪」?接下來又會如何?|Jack I.C. Huang/The World  2.0|換日線

黑龙江人进入汛期,这些防汛常识要牢记!-黑龙江省文化和旅游厅

PS3 游戏是什么时候停止锁区的? : r/PS3

豆包手机紧急调整AI能力,价格从3499元被炒至1.29万-电子工程专辑

什麼情況?美聯儲要停止縮表了!對幣圈有何重大影響?幣圈到底怎麼了?現在是暴漲前最後一跌還是熊市來了?華爾街大資金出手了,他們做空還是抄底了?以太坊升級最新消息!Sui和Sol數據炸裂,原來他們竟...  | 幣安廣場上的

睡眠呼吸暂停综合指南

縮表是什麼?縮表日期?縮表對金融市場有什麼影響- Mr.Market市場先生

💬 剛好我跟一個朋友的討論覺得他說的不錯請AI 整理後,順便也分享給各位動動腦💭 #停止縮表之後, 大家最該想的問題其實不是「

通过配置方式开发工业应用-工业组态-工业互联网平台(文档停止维护)-阿里云

FED 縮表是什麼?聯準會縮表來襲,掀起資產價格崩跌潮– 呢喃貓商學院Murmurcats

我院心脑病科开展睡眠呼吸监测结合无创呼吸机压力滴定技术-大理州中医医院官方网站

投資教室文章

保增长还是保通胀?鲍威尔的极限二选一| 阿冷HODL发布于币安广场

行情快報】經濟前景不確定性提高,聯準會宣布放緩縮表! | 部落格| MacroMicro 財經M平方

他们为何急于注销携程?-腾讯新闻

0052分割價出爐,暫停交易到這天!24萬「1拆7」變3萬多必漲?整筆砸賺更快?達人:這樣做才穩- 今周刊

やむをえず」是什麼意思?】 我們把「やむをえない」拆開來看,「止む/已む」是「停止;中止」的意思,「得ず」其實就是「得ない」比較生硬的否定說法,表示「不得」。  兩個合併後字義上就是「不得停止、無法停止」,也就是「不得已」的意思,也可以說成「やむをえない ...

睡眠呼吸中止症是什麼?症狀有哪些?睡眠呼吸中止症看哪一科?

美國停止縮表啦》 縮表是什麼🤔未來會如何👀 #美國#縮表#best幣斯特

按钮开关自复位点动自锁启动停止平钮LA39LA38蘑菇头自锁按钮正泰的工作原理是什么?-开关按钮零件-淘宝好物网

美团优选多地停运,社区团购风口被即时零售取代

0050分割價出爐,暫停交易到這天!188元變47元「能漲回200」?施昇輝:得回歸2條件- 今周刊

新聞教室】什麼是引渡協議為何各國暫停執行香港引渡協議?

什麼情況?美聯儲要停止縮表了!對幣圈有何重大影響?幣圈到底怎麼了?現在是暴漲前最後一跌還是熊市來了?華爾街大資金出手了,他們做空還是抄底了?以太坊升級最新消息!Sui和Sol數據炸裂,原來他們竟...  | 幣安廣場上的

8/20起2大銀行新制上路!涉詐帳戶存款少於千元「餘額直接結清歸零」,交易功能全暫停| 風生活綜合報導| 風生活- 風傳媒

⚡ 2/20 十大熱點新聞⚡ ① 川普誓言讓美國成加密貨幣之都:比特幣多次創新高是我的功勞②  Pi幣上架衝高2.2美元!FDV市值成第四大代幣超越USDT、BNB..大媽大爺暴富了嗎? ③ Fed 怕關稅影響通膨喊「緩降息」,聯準會傳聲筒:縮表 可能放緩或暫停

遗赠税”引发热议,开征是趋势吗? - Lexology

标普500 指数在6,800 点附近保持坚挺,尽管科技板块势头有所减弱

擴表、縮表是什麼?Fed啟動每月400億買債一文看懂資產負債表與資金水位!|看圖說股市

一篇文讓你了解:1碼、BP、QE、Taper、升息、縮表與通膨是什麼意思!-口袋學堂

什么叫资产平移- 抖音

行情不需要被過度解釋,你只需要準備行動】 每當股價或指數...|CMoney 股市爆料同學會

行情快報】經濟前景不確定性提高,聯準會宣布放緩縮表! | 部落格| MacroMicro 財經M平方

弱美元的「反攻倒算」 - 老虎證券

根据工件形状进行“模仿” | 专栏| 元件产品| CKD株式会社

睡眠呼吸中止症看哪一科?症狀與治療方式有哪些?常見問題解析– 好晴天身心診所

投資教室文章

腾讯会议共享屏幕使用指南-腾讯会议- 腾讯会议帮助中心

融券回補是什麼?回補日對股價影響?完整的融券回補解析- Mr.Market市場先生

名老中医工作室

如果iPhone 或iPad 上出现“暂停充电”通知- 官方Apple 支持(中国)

星晴心理治療所- 星晴心理治療所added a new photo.

产品笔记:项目复盘,一文学会,附7种常用方法论| 人人都是产品经理

未禮讓行人就一定該罰?這張6000 元罰單為什麼被法院撤銷

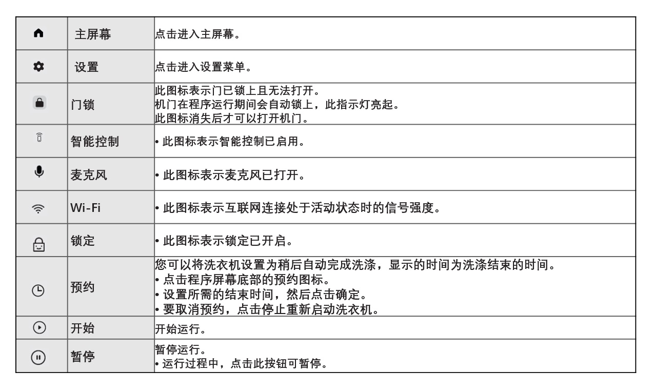
三星洗衣机WW12DBLB84GNSC的显示图标代表什么含义? | 三星电子CN

星期三|♠️弱者迎合世界,强者定义规则你是否: 🤐 为合群模糊自我边界? 😶 面对打压沉默退让? 🛑 因怕失败自我设限?  第二季开场​:星期三被绑架后冷静反S—— 真正的掌控力,是绝境中仍坚持自己的节奏【

什么是美联储缩表?美联储缩表的原因、过程、影响- 知乎

什么是加息缩表? - 知乎

2025年加拿大经济情况概览 王红雨 2025年1月18日 碳税卡尼是何许人也?央行停止缩表QT意味着什么?

年前张大大辱骂殴打员工,该当“何罪”?-虎嗅网

聯準會宣布「結束量化緊縮」再降息一碼,為何比特幣卻跌破11萬美元?鮑爾說了什麼| 動區動趨-最具影響力的區塊鏈新聞媒體

FED 縮表是什麼?聯準會縮表來襲,掀起資產價格崩跌潮– 呢喃貓商學院Murmurcats

鷹派升息再按暫停鍵!Fed考量是什麼?未來可能降息嗎?聲明稿重點全面解析- Smart自學網|財經好讀- 好生活-  進修充電(通膨,聯準會,利率,Fed,財經M平方,美債,鮑爾,暫停升息)

美联储宣布12.1正式开始停止缩表。啥意思呢?就是标志着全球美元流动性收紧周期的终结。所以,问题就来了,那降息也降了,缩| 鬼族研习社

停砍公教年金懶人包》今日闖關三讀,「1類人」影響最大,退休公務員也難逃!為何要改革?修法核心是什麼?QA一次看| 李伊晴|

やむをえず」是什麼意思?】 我們把「やむをえない」拆開來看,「止む/已む」是「停止;中止」的意思,「得ず」其實就是「得ない」比較生硬的否定說法,表示「不得」。  兩個合併後字義上就是「不得停止、無法停止」,也就是「不得已」的意思,也可以說成「やむをえない ...

金穗Golden Harvest added a new photo. - 金穗Golden Harvest

什麼情況?美聯儲要停止縮表了!對幣圈有何重大影響?幣圈到底怎麼了?現在是暴漲前最後一跌還是熊市來了?華爾街大資金出手了,他們做空還是抄底了?以太坊升級最新消息!Sui和Sol數據炸裂,原來他們竟...  | 幣安廣場上的

日式烧鸟卖到1700 元?详尽拆解烧鸟的门道_名厨MINGCHU

19 февраль 0 0
2023 copyright text.